Skip To Main Content
Account
Settings
Logout
placeholder
Account
Settings
Logout
Filter:
All Files
Submit Search
Knowledge Discovery
25.3
Knowledge Discovery Expert
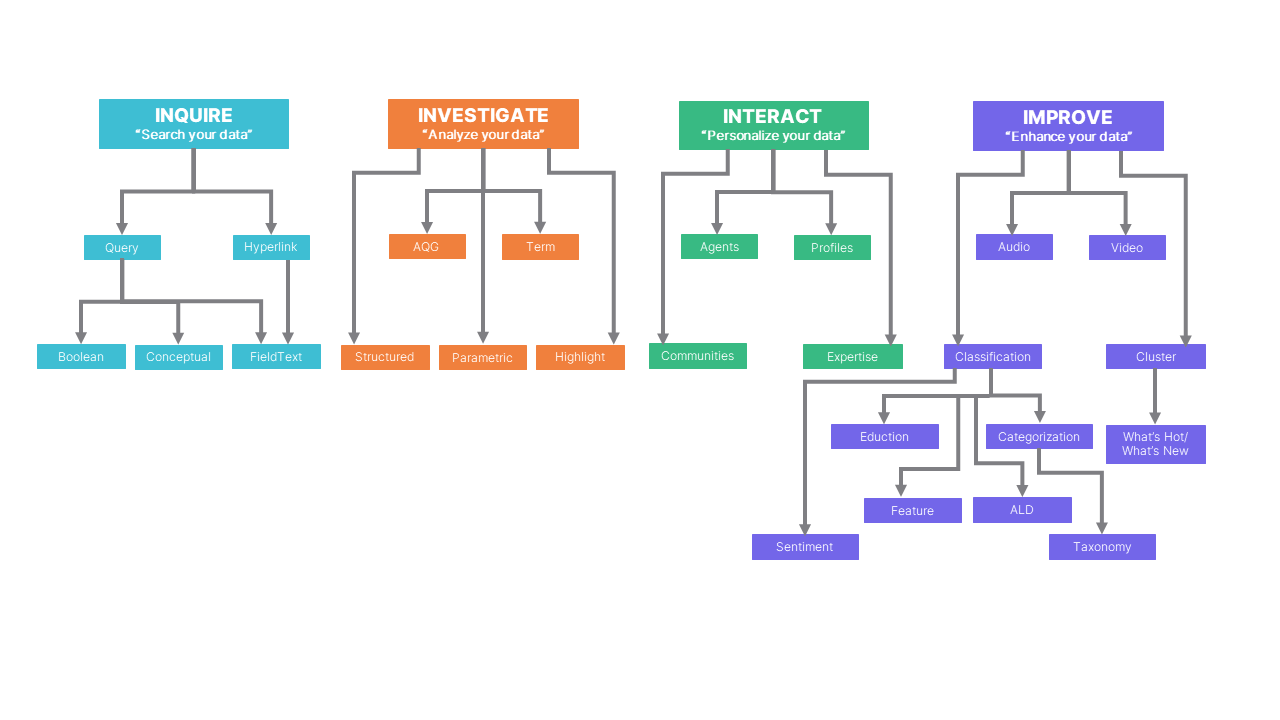
Click an area to learn more.